Modernizing legacy systems for legal claim adjudication

The Impact

95% projected reduction in Time on Task

Improved data access and claim traceability

Centralized system replaces multiple disconnected tools

Projected
100-point increase in Net Promoter Score (NPS)

  • Client

    USDA Forest Service (Government)

  • Team

    Me (UX Designer, UX Strategist)
    1 Front-End Developer
    1 Subject Matter Experts (SMEs)
    1 Product Owner

  • Timeline

    October 2021 – December 2021

Root Analysis

Core issues with the legacy system:

  • Staff could not easily track or update claims data

  • Users were forced to use third-party software for basic reporting

  • Lack of centralized data and limited search functionality caused bottlenecks

  • The application lacked visual clarity and intuitive navigation

Strategist Process

User Research

I conducted:

  • Remote contextual inquiries with staff to observe workflows

  • Interviews with SMEs to understand legal and operational needs
    Findings revealed the critical need for centralized features, robust search and reporting, and improved information hierarchy.

User Stories & Prioritization

Based on user research:

  • I crafted detailed epics and user stories, each with acceptance criteria

  • Facilitated refinement workshops with the product owner to prioritize features

  • Mapped user goals to business objectives and confirmed alignment across stakeholders

Competitive Analysis

I conducted a feature comparison audit across primary, secondary, and tertiary competitor platforms—highlighting opportunities for improvement in:

  • Customizable search

  • Integrated dashboards

  • Admin access to claims lifecycle and metadata

Design Details

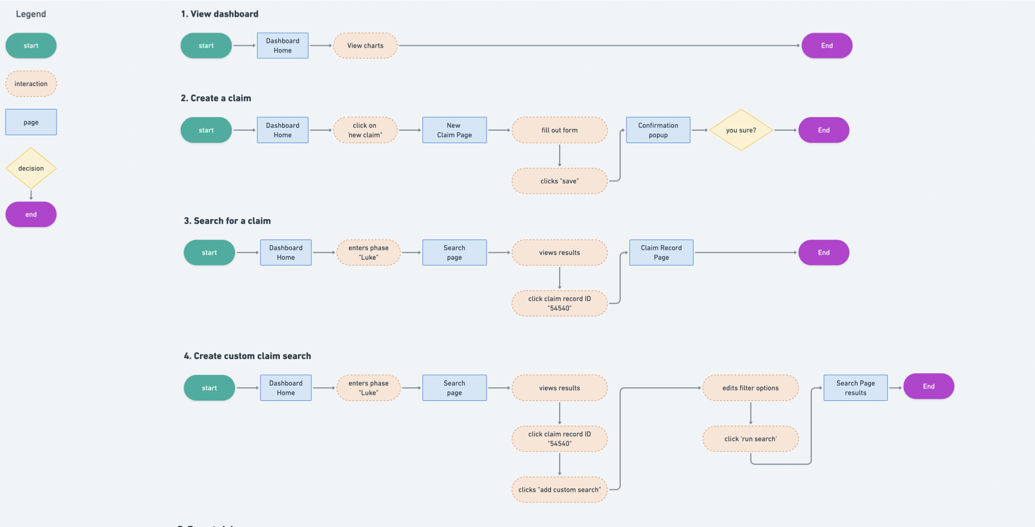
Information Architecture & Flow Diagrams

I created:

  • Flowcharts for the system’s core processes

  • IA maps to guide content structure and simplify task flows

Wireframes & Interaction Design

Started with:

  • Sketches → low-fidelity wireframes → interactive prototypes

  • Focus on efficiency, searchability, and visual clarity

  • Added customizable dashboards to replace dependency on external tools

Visual Design & System

High-fidelity mockups (Sketch)

  • Created a clean, professional interface aligned with USDA brand

  • Shared developer-ready design specs for UI handoff

AFTER:
✅ Centralized dashboard with real-time search and filters
✅ Robust reporting and data visualization built-in
✅ Seamless flow for importing, updating, and closing claims

Before & After

BEFORE:
❌ Staff relied on third-party tools to generate reports
❌ Cumbersome workflows with no intuitive claim search
❌ Unclear roles and no real-time updates

Validate Design

Usability Testing

I created a structured research plan and testing script, then conducted moderated sessions:

  • Tested key flows like claim search, reporting, and task completion

  • Captured qualitative insights to inform design iterations

Key Findings

  • Time on task dropped dramatically with streamlined flows

  • Staff responded positively to the built-in reporting system

  • Search feature was highly valued for speed and relevance

Analysis & Conclusion

This project showcased the power of strategic UX and research-driven design in solving operational inefficiencies for high-stakes legal processes. The biggest takeaway? Customizable, intuitive search is non-negotiable when scale and accuracy matter.

Results

  • Centralized tool with eliminated need for third-party apps

  • Highly efficient, intuitive search reduced delays in claims processing

  • Design system ensured scalability and future-proofing

  • Projected 100-point rise in NPS and 95% reduction in Time on Task